awc777万象城娱乐官网
网站首页
学校首页
工作动态
通知公告
组织机构
教学督导
督导动态
督导计划
督导工作简报
质量管理
教学诊改
制度建设
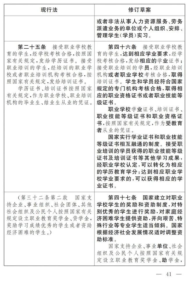
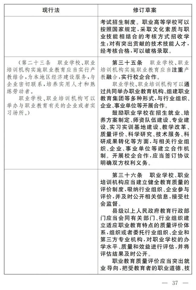
《中华人民共和国职业教育法》修改前后对照表
发布者:教学督导与质量管理办
发布时间:2022-05-03
浏览次数:
225